Beranda » Trik untuk memastikan kerusakan Comb-Filter

Trik untuk memastikan kerusakan Comb-Filter

Bagi mereka yang sering repair teve layar besar, tentu tidak asing lagi jika pada jack AV-input mempunyai fasilitas konektor jack seperti gambar dibawah ini.

clip_image002

YC atau S konektor input. Membutuhkan kabel spesial

 

clip_image004

Component konektor input

Teve yang mempunyai fasilitas seperti ini didalamnya mempunyai sirkit yang dinamakan “COMB FILTER”. Sirkit ini berfungsi untuk memisahkan sinyal “Y” dan sinyal “Chroma” pada proses video decoder sebelum achirnya diperoleh sinyal RGB untuk menghasilkan gambar dengan resolusi yang lebih tinggi. Kerusakan pada sirkit ini dapat menyebakan gambar cacat atau warna yang cacat. Comb-filter ada beberapa jenis dengan cara kerja yang sedikit berbeda.

Hampir setiap minggu mengerjakan 2 atau 3 teve layar besar, maka kami sudah sering kali menjumpai kerusakan pada sirkit ini. Pada awalnya cukup sulit bagi kami untuk meyakinkan apakah sirkit ini yang bermasalah. Tetapi achirnya kami mempunyai trik untuk memastikan jika bagian ini yang bermasalah. Caranya adalah sebagai berikut :

 

Cara.1

  • ika Comb-filter bermasalah maka gambar atau warna akan problem jika terima siaran teve atau gambar lewat AV-in.
  • Jika kita ambil gambar dari konektor AV-out dan dimasukkan ke teve lain yang normal, gambar akan nampak normal
  • Sediakan DVD player yang mempunyai fasilitas YC-out atau COMPONENT-out.  Hidupkan teve menggunakan salah satu input YC atau component. Jika gambar nampak normal, maka dipastikan bahwa Comb-filter yang bermasalah.

 

Cara 2.

  • Jika tidak memiliki DVD dengan fasilitas seperti Cara.1, maka dapat digunakan DVD atau VCD player biasa
  • Jika terima siaran teve atau gambar lewat AV-input gambar bermasalah.
  • Jika kita ambil gambar dari AV-out dan dimasukkan ke AV-in teve lain yang normal, gambar nampak normal
  • Masukkan gambar dari AV-out ke jack Component-input yang berwarna hijau (Y).
  • Jika hasilnya gambar yang keluar hitam putih dan tidak ada cacat, maka dipastikan bahwa Comb-filter bermasalah.

 

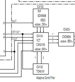
Mencari lokasi sirkit atau modul comb-filter tentu saja bukan merupakan hal yang mudah, apalagi kalu belum berpengalaman. Berikut ini adalah cara yang kami lakukan :

  • Cari Service-Manual model yang bersangkutan.
  • Kemudian cari BLOK DIAGRAM model tersebut. Dengan memelototi blok-diagram maka biasanya akan lebih mudah mencari lokasi bagian tersebut.
  • Lokasi comb-filter umumnya berhubungan dengan board “AV-in switch”
  • Tanpa service manual atau skematik-diagram tentu akan sangat sulit mencari lokasi comb-filter. Tetapi  dapat dibantu dengan mendata semua tipe IC yang ada pada teve tersebut. Kemudian satu-persatu cari datasheet setiap IC tersebut lewat “datashet4u.net”. Dari sini kita akan bisa mengetahui IC mana yang merupakan bagian dari sirkit Comb-filter.

 

 

Merepair Comb filter :

  • Mungkin kita beruntung jika cukup dengan cleaning atau re-soldering konektor-konektor modul comb filter atau komponen-komponennya, atau cek elko-elko menggunakan esr meter sehingga comb-filter dapat berfungsi dengan normal.
  • Tetapi kadang ada IC yang rusak dan tidak dapat diperoleh gantinya. Tetapi ini masih ada jalan keluarnya yaitu dengan cara modifikasi seperti yang pernah kami tulis sebelumnya.

 

clip_image006

Contoh blok diagram SONY KV-AR29M60

 

 

image

Contoh blok diagram Sanyo C29LF34

 

Catatan :

  • IC UOC kaki zig-zag dan UOC HERCULES (ic tempel kotak besar) sirkit comb-filter sudah ter-intregrasi didalamnya.

 

 

*************************************

Labels

AC ADJUSTMENT Advisories Air Conditioner AKARI AKIRA kadang tidak bisa start alarm Apps ARTIKEL atx audio Audio Power Amp Bagian Horisontal BASIC battery charger Bedah Electronic BELTRON ( Belajar Electronica ) BIKIN FOLDER WARNA WARNI biquad BUKA MENU SERVICE TV butuh bantuan nih....... cable checker cara membuka ic mpeg CARA MENGATASI VCD SAMSUNG STANBY CATATAN KECIL ceiling fan control motor 1 fase control motor 3 fase CRT CRT-YOKE-SOKET CRYSTAL CUSTOMER-SERVICE DATA-DATA Default Setting Eprom TV Defleksi DIGITEC-POLYTRON Disassembly Guides DivX DO IT YOUR SELF DVD DVD MATSUNICHI DVD LG model HT762TZ home theater stanby +tidak keluar gambar DVD samsung p-181 standby EEPROM electronic components Elektronic ESR-meter Evaporator FBT FBT-HIGH VOLTAGE Flashfiles Flyback flyback transformer fm Freezer freon fun circuits Gadget gambar cacat pada dvd DAT Gas beracun GEJALA KERUSAKAN GENERATOR gsm software high voltage HORISONTAL hp tx1000 Iklan Gratis INFO Info produk Info Technology Info. Info.Technology Instrument intercom Internet inverter irda jangan buang mpeg rusak jumper ic mpeg vcd yang hilang gambar Keluargaku Kerusakan vertikal tv sharp wonder Knight KOMPONEN kompresor KONKA KULKAS Kursus 60 detik Laptop LCD LCD Repair LDP LED and Light LG hilang gambar Log LUCKY-GOLDSTAR m1-da MEMBUKA TV CHINA YANG TERKUNCI mempercepat open close menambah USB pada MPEG dvd mengatasi dvd yang sering no disc mengganti ic sunplus karena gambar hilang MENU SERVICE CODE Mesin cuci MIKROKONTROL misc Modifikasi monitor monitor CHINA monitor GTC monitor LG Monitor Repair-ASIATECH Monitor Repair-GTC Monitor Repair-Hp Monitor Repair-LG Motor 3 fase Motor spin Motor Washing MP3/MP4/MP5 NO DISC notebook optical mouse Original oscillator PANASONIC Pc utilities pengalaman pribadi PERSAMAAN FLYBACK Pesanan skema PHILIPS pic microchip PIC16F pin tabung crt plasma tv POLYTRON Pompa air Power Inverter power supply POWER-SUPLY PROBLEM NO DISC DAN PROBLEM OPEN CLOSE PADA VCD AUTECH projector PROTEK psu Radio rangkaian control motor RASTER-BLANK Refrigerant Relay MK2P remote controlled repair Repair Guides REPAIR-TIPS ROM SAMSUNG SANYO SCHEMA Schematics servic TV JVC Service Antena Parabola Digital Service Centre Service Listrik Jogja Service Listrik Sleman service menu Service mesin cuci jogja Service mesin cuci Sleman SERVICE MODE Service Mode TV Service pompa air Jogja Service Sound Sistem Mobil Service Televisi Service VCD / DVD ServiceTV Servis Servis Mode servis mode tv cina SHARP SHARP chassis DUNTKE134WE Show Case Skema TV Software SONY sony tidak bisa start lagi SOUND (SUARA) Sparepart spdif sunplus flash programmer SV 220 TCL Technology Teknik Teknisi telephone terkadang bisa tapi 10 detik +/- mati Timer Spin Timer Washing. TIP DAN TRIK Tip's Tips tips and tricks Tips-Trik Tips. Tools TOSHIBA toslink touch switch Transistor transmitter triac Troubleshooting TUNER-VIF tv TV akari TV CHINA TV CINA TV GOLDSTAR TV JVC TV KONKA TV LG TV LG HORIZONTAL SELALU RUSAK TV PANASONIC TV PHILIPS TV POLYTRON Tv Repair-AIWA Tv Repair-AKARI Tv Repair-AKIRA Tv Repair-DETRON Tv Repair-LG/GOLDSTAR Tv Repair-PANASONIC Tv Repair-POLYTRON Tv REPAIR-SAMSUNG Tv Repair-SANYO Tv Repair-SHARP Tv Repair-SONY Tv Repair-TOSHIBA Tv Repair-TV CHINA TV SAMSUNG TV SANKEN TV SANYO TV SHARP tv sony TV TCL TV TOSHIBA universal remote kontrol VERTIKAL vga video VIDEO-CHROMA Warnings Water Heater WD 40 wlan antenna Zic
Diberdayakan oleh Blogger.