Beranda » Raster melengkung pada bagian kiri-kanan

Raster melengkung pada bagian kiri-kanan

(tulisan ini merupakan revisi ke.1 dari tulisan sebelumnya)

Cacat yang nampak seperti gambar dibawah dapat terjadi pada CRT dengan sudut defleksi 110 derajad, CRT square-flat, CRT slim atau CRT Sony Trinitron 20 inch keatas. Cacat semacam ini dinamakan cacat Pin-cushion atau cacat bantal karena bentuk dimensi raster yang menyerupai gambar bantal. Orang kadang juga menamakan cacat EW (atau East-West) karena seperti pada gambar peta bagian yang cacat menunjukkan arah timur-barat.

Problem disebabkan karena “ketidak seragam-an” jarak antara penembak elektron ke arah permukaan layar. Layar pada bagian pojok-pojok gambar mempunyai jarak yang paling jauh, sehingga mengakibatkan defleksi horisontal jatuhnya pada layar menjadi “paling lebar” jika dibanding dengan gambar pada bagian tengah.

clip_image002gambar diambil dari PHILIPS Application note AN10294_1

Untuk memperbaiki cacat EW ini digunakan sirkit seperti nampak pada gambar blok diagram dibawah. Sirkit ini dinamakan sistim “Diode Modulator”. Tujuan dari sirkit ini adalah “mengurangi lebar tarikan” defleksi-horisontal pada bagian pojok-pojoknya yang menyimpang lebih jauh dibanding pada bagian tengah agar dihasilkan gambar yang lurus pada kiri-kanan layar.

Karena cacat merupakan lengkungan yang tidak merata – maka untuk mengurangi tarikan defeleksi horisontal perlu diberi sinyal yang bentuknya berupa pulsa-pulsa “parabol”

clip_image004gambar diambil dari PHILIPS Application Note AN10294_1

 

clip_image006

    Dengan EW modulator tarikan defeleksi horisontal pada bagian atas dan bawah layar dibuat lebih kecil dibanding pada bagian tengah layar, yaitu dengan cara memberikan sinyal parabol yang dibentuk dari sinyal dari vertikal-out

 

Dasar-dasar sirkit EW

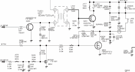
Contoh.1 (gambar dibawah) merupakan sirkit paling dasar – dimana masih menggunakan all-transistor dan 2 buah VR trimer untuk adjustment secara manual. Sirkit terdiri dari bagian-bagian :

  1. Pembentuk sinyal parabola (V952) – sirkit ini mendapat sinyal masukan yang berbentuk gigi gergaji dari vertikal-out dan merubahnya menjadi sinyal yang berbentuk parabol.
  2. Penguat sinyal EW drive (V956), besarnya faktor penguatan bagian ini dapat diajust dengan RP952 untuk mengatur bentuk lengkungan parabol agar cacat lengkungan dapat diubah menjadi lurus.
  3. EW amplifier –merupakan sebuah transistor (atau kadang FET) jenis power untuk mendrive Diode Modulator. RP951 dipakai untuk mengatur tegangan bias dc untuk basis V956 dan digunakan untuk mengatur H.size
  4. Filter - yang terdiri dari sebuah R956, C958, dan L902.
  5. Dari L902 selanjutnya dihubungkan ke Diode Modulator - yang terdiri dari serial 2 buah Diode pada sirkit kolektor horisontal-out.

clip_image008

 

 

Contoh.2 (gambar dibawah) adalah sirkit EW yang menggunakan ic TDA8145.

  • Masih menggunakan VR trimer
  • Pin-2 mendapat pulsa dari vertikal out
  • R5 mendapat pulsa dari flyback
  • IC TDA8145 merupakan pembentuk parabola, penguat parabola dan juga sekaligus sebagai EW driver.
  • Adjustment menggunakan VR trimmer.

clip_image010

 

Contoh.3 (gambar dibawah) merupakan sirkit EW dengan kontrol lewat I2Cbus yang menggunakan ic vertikal-out TDA8350Q.

  • Pembentuk sinyal parabol ada di bagian ic pada ic vertikal
  • Kontrol EW dari ic jungel masuk dahulu ke pin-12 ic vertikal
  • Keluaran dari pin-12 kemudian digunakan untuk men-drive transistor EW amplifier Q301
  • Adjustment dilakukan melalui kontrol data I2Cbus (dengan service menu) dari ic jungel
  • Data adjustment disimpan pada memori (eeprom)

image 

 

Contoh.4 (gambar dibawah) merupakan  sirkit EW yang yang menggunakan ic jungel TDA8844

  • Pembentuk parabol ada dibagian ic jungel seperti contoh gambar dibawah.

image 

  • Dengan teknologi ini, maka adjustment Vertikal dan Horisontal geometri dapat dilakukan lewat service - menu menggunakan remote kontrol
  • Sirkit pembentuk parabol ada didalam ic jungel
  • Kontrol adjustment EW di-outputkan lewat pin EW Out (contoh gambar pin-3)
  • Sinyal EW selanjutnya diinputkan ke EW drive dan EW amplifier seperti contoh gambar dibawah.
  • Data adjusment disimpan pada eeprom (memori)

clip_image016

 

 

Kerusakan sirkit pin-cushion  yang dapat terjadi adalah :

     
  • Transistor atau FET EW Amplifier short
 

Raster melengkung dan H.size makin menyempit

  • Transistor atau FET power open (putus)
 

Raster melengkung dan H.size makin melebar

  • Resistor filter dari diode modulator ke EW amplifier putus
 

Raster melengkung dan H.size menyempit

  • Elko filter pada kolektor transistor EW amplifier kering
 

EW tidak mau diadjust

  • Diode modulator (atas) short
 

B+ short, transistor EW amplifier rusak

  • Diode Modulator (bawah) short
 

Raster melengkung dan H.size menyempit

  • Kapasitor milar bagian atas nilai mengecil
 

Transistor HOT rusak

  • Kapasitor milar bagian bawah nilai mengecil
 

Transistor HOT rusak

  • Sirkit pembentuk parabola rusak
 

Pin-cushion (kelengkungan) tidak mau diadjust

  • Eeprom rusak atau data korup
 

Raster melengkung, blank

 

 

Adjustment EW.

  • Sirkit EW yang masih menggunakan VR trimer hanya mempunyai 2 macam adjustment, sehingga kadang hasilnya kurang optimal. Bagian pojok atas bawah kadang dijumpai masih cacat (sedikit agak bengkok).
  • Sirkit EW lewat I2Cbus (SDA/SCL) mempunyai beberapa macam adjustment dan hasilnya lebih sempurna dibanding dengan EW manual dengan VR trimer.

Berikut adalah contoh macam-macam adjustment EW lewat I2Cbus.

clip_image018

 

 

***********************************

Labels

AC ADJUSTMENT Advisories Air Conditioner AKARI AKIRA kadang tidak bisa start alarm Apps ARTIKEL atx audio Audio Power Amp Bagian Horisontal BASIC battery charger Bedah Electronic BELTRON ( Belajar Electronica ) BIKIN FOLDER WARNA WARNI biquad BUKA MENU SERVICE TV butuh bantuan nih....... cable checker cara membuka ic mpeg CARA MENGATASI VCD SAMSUNG STANBY CATATAN KECIL ceiling fan control motor 1 fase control motor 3 fase CRT CRT-YOKE-SOKET CRYSTAL CUSTOMER-SERVICE DATA-DATA Default Setting Eprom TV Defleksi DIGITEC-POLYTRON Disassembly Guides DivX DO IT YOUR SELF DVD DVD MATSUNICHI DVD LG model HT762TZ home theater stanby +tidak keluar gambar DVD samsung p-181 standby EEPROM electronic components Elektronic ESR-meter Evaporator FBT FBT-HIGH VOLTAGE Flashfiles Flyback flyback transformer fm Freezer freon fun circuits Gadget gambar cacat pada dvd DAT Gas beracun GEJALA KERUSAKAN GENERATOR gsm software high voltage HORISONTAL hp tx1000 Iklan Gratis INFO Info produk Info Technology Info. Info.Technology Instrument intercom Internet inverter irda jangan buang mpeg rusak jumper ic mpeg vcd yang hilang gambar Keluargaku Kerusakan vertikal tv sharp wonder Knight KOMPONEN kompresor KONKA KULKAS Kursus 60 detik Laptop LCD LCD Repair LDP LED and Light LG hilang gambar Log LUCKY-GOLDSTAR m1-da MEMBUKA TV CHINA YANG TERKUNCI mempercepat open close menambah USB pada MPEG dvd mengatasi dvd yang sering no disc mengganti ic sunplus karena gambar hilang MENU SERVICE CODE Mesin cuci MIKROKONTROL misc Modifikasi monitor monitor CHINA monitor GTC monitor LG Monitor Repair-ASIATECH Monitor Repair-GTC Monitor Repair-Hp Monitor Repair-LG Motor 3 fase Motor spin Motor Washing MP3/MP4/MP5 NO DISC notebook optical mouse Original oscillator PANASONIC Pc utilities pengalaman pribadi PERSAMAAN FLYBACK Pesanan skema PHILIPS pic microchip PIC16F pin tabung crt plasma tv POLYTRON Pompa air Power Inverter power supply POWER-SUPLY PROBLEM NO DISC DAN PROBLEM OPEN CLOSE PADA VCD AUTECH projector PROTEK psu Radio rangkaian control motor RASTER-BLANK Refrigerant Relay MK2P remote controlled repair Repair Guides REPAIR-TIPS ROM SAMSUNG SANYO SCHEMA Schematics servic TV JVC Service Antena Parabola Digital Service Centre Service Listrik Jogja Service Listrik Sleman service menu Service mesin cuci jogja Service mesin cuci Sleman SERVICE MODE Service Mode TV Service pompa air Jogja Service Sound Sistem Mobil Service Televisi Service VCD / DVD ServiceTV Servis Servis Mode servis mode tv cina SHARP SHARP chassis DUNTKE134WE Show Case Skema TV Software SONY sony tidak bisa start lagi SOUND (SUARA) Sparepart spdif sunplus flash programmer SV 220 TCL Technology Teknik Teknisi telephone terkadang bisa tapi 10 detik +/- mati Timer Spin Timer Washing. TIP DAN TRIK Tip's Tips tips and tricks Tips-Trik Tips. Tools TOSHIBA toslink touch switch Transistor transmitter triac Troubleshooting TUNER-VIF tv TV akari TV CHINA TV CINA TV GOLDSTAR TV JVC TV KONKA TV LG TV LG HORIZONTAL SELALU RUSAK TV PANASONIC TV PHILIPS TV POLYTRON Tv Repair-AIWA Tv Repair-AKARI Tv Repair-AKIRA Tv Repair-DETRON Tv Repair-LG/GOLDSTAR Tv Repair-PANASONIC Tv Repair-POLYTRON Tv REPAIR-SAMSUNG Tv Repair-SANYO Tv Repair-SHARP Tv Repair-SONY Tv Repair-TOSHIBA Tv Repair-TV CHINA TV SAMSUNG TV SANKEN TV SANYO TV SHARP tv sony TV TCL TV TOSHIBA universal remote kontrol VERTIKAL vga video VIDEO-CHROMA Warnings Water Heater WD 40 wlan antenna Zic
Diberdayakan oleh Blogger.